Food Science and Preservation
The Korean Society of Food Preservation
Research Article

국내산 및 일본산 마른김의 LC-MS 기반 비휘발성 대사체 비교

송시훈1https://orcid.org/0009-0003-4408-3151, 김형균2https://orcid.org/0009-0005-3078-3223, 문제학1https://orcid.org/0000-0002-1927-2124, 조정용1,*https://orcid.org/0000-0002-2048-5661
Si-Hun Song1https://orcid.org/0009-0003-4408-3151, Hyung Gyun Kim2https://orcid.org/0009-0005-3078-3223, Jae-Hak Moon1https://orcid.org/0000-0002-1927-2124, Jeong-Yong Cho1,*https://orcid.org/0000-0002-2048-5661
1전남대학교 융합식품바이오에너지공학과
2목포수산식품지원센터
1Department of Integrative Food, Bioscience and Biotechnology, Chonnam National University, Gwangju 61186, Korea
2Mokpo Marine Food-Industry Research Center, Mokpo 58621, Korea
*Corresponding author Jeong-Yong Cho, Tel: +82-62-530-2143, E-mail: jyongcho17@jnu.ac.kr

Citation: Song SH, Kim HG, Moon JH, Cho JY. Comparison of LC-MS-based non-volatile metabolites of Korean and Japanese lavers (Pyropia yezoensis). Food Sci. Preserv., 32(5), 928-940 (2025)

Copyright © The Korean Society of Food Preservation. This is an Open Access article distributed under the terms of the Creative Commons Attribution Non-Commercial License (http://creativecommons.org/licenses/by-nc/4.0) which permits unrestricted non-commercial use, distribution, and reproduction in any medium, provided the original work is properly cited.

Received: Feb 28, 2025; Revised: May 03, 2025; Accepted: May 08, 2025

Published Online: Oct 31, 2025

Abstract

This study compared the free amino acids composition and non-volatile metabolites of Korean and Japanese dried lavers (Pyropia yezoensis) using ultra-performance liquid chromatography quadrupole time-of-flight mass spectrometry (UPLC-QTOF-MS). Total free amino acid content of Korean dried lavers ranged from 3,692.51-5,709.58 mg/100 g mg/100 g, which did not significantly differ from that (3,914.89-4,920.77 mg/100 g) of Japanese dried lavers. However, most individual amino acids exhibited statistically significant differences. Metabolite analysis identified 46 major metabolites in dried lavers, including four amino acids, six mycosporine-like amino acids, nine nucleic acids, 19 lysophospholipids, and eight others. Principal component analysis (PCA) and orthogonal partial least squares discriminant analysis (OPLS-DA) clearly distinguished between Korean and Japanese dried lavers. The potential distinguishing metabolites found in dried lavers include acetylcholine, 2,6-piperidinedicarboxylic acid, aplysiapalythine B, shinorine, and lysophosphocholine (LPC 20:5). Porphyra-334 (1,227.65-2,192.52 mg/100 g) did not show significant differences between Japanese and Korean dried lavers, whereas shinorine (117.19-459.08 mg/100 g) was found to be higher in Japanese dried lavers than that in Korean dried lavers. These results are expected to be used as basic information for understanding the metabolites of P. yezoensis dried lavers produced in Korea and Japan.

Keywords: dried lavers; P. yezoensis; free amino acid; non-volatile metabolites; mycosporine-like amino acid

1. 서론

김(Pyropia spp.)은 홍조식물문, 김파래목, 김속에 속하는 홍조류로, 미역과 다시마와 더불어 우리나라에서 널리 소비되고 있다. 최근 김은 해외에서 기호적으로 우수성을 인정받아 수출이 점진적으로 증가하고 있다(KATI, 2023). 우리나라에서는 11월부터 익년 3월까지, 주로 겨울철에 서남해안 지역에서 주로 김이 양식되고 있다. 우리나라에서 양식하고 있는 김의 품종은 참김(P. tenera), 방사무늬김(P. yezoensis), 모무늬돌김(P. seriata), 그리고 잇바디돌김(P. dentata) 등이 있다(Kang 등, 2018). 이 중 방사무늬김은 우리나라와 일본에서 주로 생산되어 김밥용 김이나 조미김으로 가장 널리 소비되고 있다(Cho 등, 2009; Lee 등, 2012; Park 등, 2001; Sivakumar 등, 2021). 최근 우리나라에서는 방사무늬김에 비해 식감이 우수한 잇바디돌김에 대한 소비가 점차 증가하고 있는 추세이다.

김에는 다당류와 단백질이 풍부하고, 그 외에도 무기질, 비타민, carotenoid류, mycosporine-like amino acid류(MAAs), 그리고 고도불포화지방산 등 다양한 유용성분을 함유하고 있다(Cao 등, 2016). 특히, 김에는 betaine, taurine, aspartic acid, 그리고 glutamic acid 등의 유리아미노산을 다량 함유하고 있다고 보고된 바 있다(Kim 등, 2021). 이들 아미노산은 김의 풍미 형성뿐만 아니라 품질과도 밀접한 관련이 있어, 김의 품질 특성을 결정하는 중요한 성분으로 알려져 있다(Ishihara 등, 2008). MAAs는 항산화 활성, 자외선 차단을 통한 피부보호 효과, 그리고 지방세포 분화 억제 효과가 우수하다고 보고되고 있으며, 이 중 porphyra-334와 shinorine은 김의 다량 성분으로 확인된 바 있다(Ying 등, 2019). 김은 항암(Kwon 등, 2006), 동맥경화 예방(Inoue 등, 2009), 항고혈압(Qu 등, 2010), 심혈관질환 예방(Tsuge 등, 2004), 항산화(Hwang 등, 2014), 항염증(Yanagido 등, 2018), 알츠하이머병 예방(Liu 등, 2019), 항당뇨(Kitano 등, 2012), 그리고 골질환 예방(Ueno 등, 2017) 등 다양한 건강 기능성에 대한 다수의 논문들이 보고되고 있다.

김은 건강 기능성 및 기호성이 우수한 식품으로 인식되면서 동남아시아뿐만 아니라 유럽, 미국 등에서 그 수요가 꾸준히 증가하고 있는 추세이다. 이러한 김의 기호성 및 건강 기능성은 김에 함유되어 있는 다양한 성분들에 기인한다. 김의 품질 특성은 품종, 채취시기, 그리고 생산지역 등에 따라 다양하게 나타나며, 이와 관련된 연구들이 다수 보고되고 있다(Baek 등 2019; Cho 등, 2021; Jung 등, 2016; Kang 등, 2018; Kim 등, 2014; Kim 등, 2021; Shin 등, 2013). 또한 제품가공 및 저장 중의 품질 변화(Jo 등, 1995; Son 등, 2014) 및 조미김의 품질 특성(Jeon 등, 2008; Kim 등, 2023; Seo 등 2007)에 대한 연구도 보고되고 있다.

최근 대사체 분석 기술은 식품의 품질 향상, 원산지 판별, 품종 간 성분학적 차이 분석 및 가공 과정 중의 대사체 변화 등 다양한 분야에서 활용되고 있다(Shang 등, 2025). 특히 liquid chromatography mass spectrometry(LC-MS)는 식품소재 내 저분자 대사체 동정, 식별 및 정량에 널리 이용되고 있다(Wishart, 2008). 일부 김 품종(P. dioicaP. haitanensis)을 대상으로 포자의 생육시기에 따른 대사체 변화에 대한 연구는 보고된 바 있다(da Costa 등, 2018; Wang 등, 2015). 그러나, 우리나라와 일본에서 생산되고 있는 마른김 간 성분학적 특성을 이해하기 위한 LC-MS 대사체 연구는 이루어진 바가 없다.

본 연구에서는 우리나라와 일본에서 널리 생산되고 있는 방사무늬김을 원료로 하여 제조된 국내산 및 일본산 마른김을 대상으로 ultra-high performance liquid chromatography quadrupole time-of-flight mass spectrometry(UPLC-QTOF-MS)를 이용한 비휘발성 대사체 분석을 실시하였다. 또한, 마른김의 주요 저분자 화합물인 유리아미노산, MAAs의 함량 분석을 통해 국내산 및 일본산 마른김의 성분학적 특성을 이해하고자 하였다.

2. 재료 및 방법

2.1. 실험재료 및 시약

본 실험에 사용한 국내산 9종 및 일본산 9종 마른김은 2020년 12월부터 2021년 4월에 채취한 방사무늬김을 이용하여 제조된 것으로, 목포수산식품지원센터로(Mokpo, Korea)부터 제공받았다. 즉, 국내산 마른김의 경우 전라남도 고흥(K-1, 2020년 12월; K-2, 2021년 1월; K-3, 2021년 2월; K-4, 2021년 3월; K-5, 2021년 4월), 진도(K-6, 2021년 1월; K-7, 2021년 2월), 완도(K-8, 2020년 12월; K-9, 2021년 3월)에서, 그리고 일본산 마른김의 경우 아리아케(J-1과 J-2, 2020년 12월; J-3-J-5, 2021년 1월; J-6-J-8, 2021년 2월: J-9, 2021년 3월)에서 생산되었다. 마른김 시료는 분쇄기(SFM-555SP, Shinil, Cheonan, Korea)로 분쇄한 후 사용 전까지 –25°C에서 냉동 보관하였다. 분석에 사용한 모든 이동상 용매는 Optima® LC/MS grade(Fisher Chemical, Loughborough, UK)를 사용하였다.

2.2. 유리아미노산 분석

유리아미노산 분석은 Cho 등(2021)의 방법에 따라 실시하였다. 마른김 분말 0.5 g에 70% ethanol 50 mL를 가하고, 환류냉각장치(SEB-6, SciLab, Seoul, Korea)에 연결하여 100°C에서 1시간 동안 가열 ․ 환류한 후 흡입여과(No. 3, Advantec)하였다. 얻어진 여액은 약 2 mL가 되도록 감압농축하고, 이 농축액과 증류수로 세척한 세척액을 분액여두에 옮겼다. 탈지를 행하기 위해 diethyl ether 20 mL를 가하여 잘 혼합하고 하층액을 농축수기로 옮겨 감압 ․ 농축하였다. 농축액은 lithium citrate 완충액(pH 2.2) 25 mL로 정용하여 0.2 μm membrane filter로 여과한 후, 얻어진 여액을 cation separation column(LCA K07/Li, 4.6×150 mm, 7 μm, Sykam)이 장착된 아미노산 자동 분석기(S430, SYKAM, Eresing, Germany)를 이용하여 분석하였다. Buffer 용액(pH 2.90-7.95)의 유속은 0.45 mL/min, reagent의 유속은 0.25 mL/min로 하였으며, fluorescence detector (Exitation=440 nm, Emission=570 nm)로 검출하였다. 분석된 각 아미노산은 표준물질의 retention time과 비교하여 정성 분석하였으며, 피크 면적을 기준으로 외부표준법을 이용하여 정량 분석하였다.

2.3. LC-MS 기반 대사체 분석

마른김 분말 100 mg에 50% methanol 20 mL를 가한 다음 상온에서 24시간 동안 추출하였다. 마른김 추출물을 4°C에서 10분 동안 3,264 ×g로 원심분리하고 상층액 1 mL를 0.2 μm Syringe filter로 여과한 후 얻어진 여액을 LC-MS 대사체 분석에 사용하였다. LC-MS 분석은 UPLC(ACQUITY UPLC™ system, Waters Co., Milford, MA, USA)와 QTOF-MS(Xevo G2-XS QTOF-MS, Waters Co.)를 이용하였다. UPLC 조건의 경우, column은 ACQUITY UPLC HSS T3(1.8 μm, 2.1 × 50 mm, Waters Co.)를 사용하였다. 이동상 용매는 0.1% formic acid가 함유된 3차 증류수(A)와 acetonitrile(B)를 사용하였으며, 용출조건은 초기 0-2 min 0% B, 2-5 min 30% B, 5-7 min 60% B, 7-11 min 70% B, 11-13 min 100% B로 하는 gradient 방법으로 용출하였다. Column 온도는 40°C로, 유속은 0.35 mL/min으로 하였다. MS 조건의 경우 ionization mode는 positive electrospray ionization, capillary voltage는 2.5 kV, scan range는 m/z 40-1,000, cone voltage는 40 V, cone gas flow는 50 L/h, desolvation gas flow는 600 L/h, desolvation temperature는 200°C, ion source temperature는 130°C로 하였다. 각 마른김 시료에 대한 LC-MS 분석은 3회 반복 측정하였으며, 국내산 마른김 9종과 일본산 마른김 9종 추출물을 동일량으로 혼합한 quality control(QC)은 10회 반복하여 실시되었다. UPLC-QTOF-MS에서 검출된 화합물은 MassLynx 4.2 (Waters Co.)를 사용하여 정확한 분자량 및 원소 조성을 확인하였다. 화합물은 Massbank(https://massbank.eu/MassBank/), Lipid Maps (https://www.lipidmaps.org/), 그리고 참고문헌에 제시된 mass spectra를 비교하여 동정하였다. 다변량 통계분석은 각 화합물들의 분석 결과를 기반으로 Metaboanalyst 6.0 (https://www.metaboanalyst.ca/MetaboAnalyst/)을 이용하였다. 데이터 정규화를 위해 transformation은 square root transformation을 적용하였으며, scaling은 pareto scaling 하였다. 데이터를 시각화하고 마른김 간 차이를 나타내는 화합물을 동정하기 위해 통계분석은 principal component analysis(PCA) 및 orthogonal partial least squares-discriminant analysis(OPLS-DA) 순으로 진행하였으며, variable importance in the projection(VIP) 분석을 통해 국내산 및 일본산 마른김 간 차이를 나타내는 score가 1.3 이상인 유의성(p<0.001) 있는 변수를 추출하였다. 선별된 대사체들의 정규화된 함량(normalized concentration)은 box plot으로 시각화하였다.

2.4. Mycosporine-like amino acids(MAAs) 함량 분석

마른김의 MAAs는 Chen 등(2013)이 제시한 방법을 약간 변형하여 추출하였다. 즉, 마른김 100 mg에 증류수 20 mL를 가하여 실온에서 24시간 동안 추출한 후 4,000 rpm에서 5분간 원심분리한 다음, 상층액 1 mL를 0.2 μm Syringe filter로 여과하여 분석용액을 제조하였다. 마른김의 MAAs 함량은 UPLC-QTOF-MS 기반 multiple-reaction monitoring(MRM)을 사용하여 측정하였다. LC-MS 분석은 이동상 용매 용출조건 및 MRM 등의 일부 조건을 제외하고, 2.3절에서 설명한 LC-MS 기반 대사체 프로파일링과 동일한 방법으로 실시하였다. 이동상 용매의 용출 조건은 초기 0-2 min 0% B, 2-5 min 5% B, 5-10 min 70% B로 하였다. Shinorine과 porphyra-334는 본 연구팀이 선행연구에서 분리한 것을 표준물질로 이용하였다(Choi 등, 2022). Shinorine과 porphyra-334는 각각 m/z 333.10 → 186.10, m/z 347.10 → 200.10의 precursor ion과 product ion을 사용하였으며, collision energy는 각각 25 eV와 30 eV로 설정하였다(Geraldes 등, 2020). MAAs는 LC-MS MRM chromatogram에서 검출된 표준물질의 retention time과 mass spectrum 비교를 통해 동정하였다. 또한 0-12.5 ng의 농도로 작성된 shinorine(420.96x + 5.93, R2=1)과 porphyra-334(788.30x + 11.47, R2=0.9999)의 표준곡선을 이용하여 정량하였다.

2.5. 통계 분석

통계처리는 SPSS version 20(IBM Co., Chicago, IL, USA)을 이용하였다. 국내산 및 일본산 마른김의 함량 비교는 Student’s t-test를 사용하여 p<0.05, p<0.01, p<0.001 수준에서 유의성을 검정하였다. 모든 시료는 3회 이상 반복 측정한 결과를 평균과 표준편차로 나타냈다.

3. 결과 및 고찰

3.1. 국내산 및 일본산 마른김의 유리아미노산 함량

아미노산은 영양학적 의미 외에도 김의 풍미를 결정하는 중요한 요소이다. 특히, 김은 유리아미노산 함량이 높으므로, 국내산 및 일본산 마른김의 유리아미노산 종류와 함량 비교를 통해 그 성분학적 특성을 이해함이 유용하다고 판단되었다. 따라서 본 연구에서는 국내산 및 일본산 마른김을 대상으로 유리아미노산 함량을 분석하였다. 국내산 마른김의 총유리아미노산 함량은 3,692.51-5,709.58 mg/100 g으로 일본산 마른김(3,914.89-4,920.77 mg/100 g)과 유의적인 차이는 나타나지 않았다(Fig. 1A). 김의 총아미노산 함량은 계절, 생육장소, 해황 등 생육환경에 따라 다르다고 보고된 바 있다(Noda, 1993). 본 연구 결과에서도 동일한 원산지 내 마른김 간에는 채취시기에 따라 총유리아미노산 차이가 나타났으나, 채취시기와 관계없이 원산지 간 비교하였을 때는 의미있는 차이를 보이지 않았다. 마른김의 개별 아미노산 함량을 비교한 결과(Fig. 1B), taurine, threonine, asparagine, 그리고 phenylalanine 등을 제외한 대부분의 아미노산에서 유의한 차이(p<0.05)가 확인되었다. 주요 유리아미노산은 alanine(731.74-1,719.43 mg/100 g), taurine(1,009.28-1,593.04 mg/100 g), glutamic acid(497.87-1,635.66 mg/100 g) 그리고 aspartic acid(35.58-316.14 mg/100 g)로 확인되었으며, 이들 4종 아미노산은 총유리아미노산의 약 83.3-86.7%를 차지하였다. 개별 유리아미노산에 있어서도 원산지나 채취시기에 따라 차이를 보였으며, alanine, taurine, glutamic acid, aspartic acid는 상대적으로 높은 함량을 나타내었다(Table S1S2). 이는 alanine, taurine, glutamic acid, aspartic acid가 김의 주요 유리아미노산으로 보고된 이전 연구 결과들(Cho 등, 2021; Lee 등, 2012; Park 등, 2001)과 일치하였다.

kjfp-32-5-928-g1
Fig. 1. Total (A) and individual (B) free amino acid contents in Korean and Japanese dried lavers. All value are mean±SD (n=9). “ns” indicates not significant. *p<0.05, **p<0.01, and ***p<0.001 for Korean lavers vs. Japanese lavers.
Download Original Figure

유리아미노산은 핵산 관련 화합물, 펩티드, 유기산, 유리당 및 카보닐 화합물과 함께 식품의 풍미를 형성하는 주요 물질로 알려져 있으며(Brand와 Bryant, 1994), 김에 다량 함유된 alanine, glutamic acid, aspartic acid의 함량 차이는 마른김의 맛에 영향을 미칠 수 있다. 맛에 관여하는 주요 유리아미노산을 비교한 결과, alanine은 국내산 마른김(1,043.44-1,719.43 mg/100 g)에서 일본산 마른김(731.74-1,373.14 mg/100 g)에 비해 유의적으로 더 높은 함량을 나타냈다. 반면, 일본산 마른김에서 glutamic acid(913.63-1,635.66 mg/100 g)와 aspartic acid(180.14-316.14 mg/100 g)의 함량은 국내산 마른김의 glutamic acid(497.87-1,433.94 mg/100 g)와 aspartic acid(35.58-290.99 mg/100 g)에 비해 유의적으로 더 높았다. 또한, 맛에 관련된 다수의 유리아미노산 조성에서도 원산지에 따른 유의적인 차이가 관찰되었으나, 그 함량 차이는 크지 않았다. 이러한 결과는 마른김의 총유리아미노산 함량은 원산지 간 차이를 보이지 않았으나, 개별 아미노산의 함량 차이를 나타내는 것으로 보아 원산지에 따라 김의 품질 특성에 영향을 미칠 것으로 시사되었다.

3.2. 국내산 및 일본산 마른김의 LC-MS 기반 대사체 동정

UPLC-QTOF-MS를 이용하여 국내산 마른김 9종과 일본산 마른김 9종의 대사체를 분석한 결과(Fig. 2), 4종의 아미노산(No. 1, 3, 4, 6), 6종의 MAAs(No. 10, 14, 19, 20, 22, 26), 9종의 핵산(No. 11, 13, 15, 17, 18, 21, 23–25), 19종의 리소인지질(No. 28-46), 그리고 8종의 기타 화합물(No. 2, 5, 7-9, 12, 16, 27) 등 총 46종의 주요 대사체가 동정되었다(Table 1). LC-MS chromatogram에서 검출된 대사체는 온라인 라이브러리 및 문헌과의 mass spectra 비교를 통해 동정하였으며, 각 화합물의 retention time, precursor ion, fragment ion, molecular formula 등의 정보는 Table 1에 제시하였다.

kjfp-32-5-928-g2
Fig. 2. Representative LC-MS (positive) total ion chromatogram (TIC) of dried lavers. Forty-six metabolites, including amino acids, mycosporine-like amino acids (MAAs), nucleic acids, lysophosphatidylcholines (LPC), and lysophosphatidylethanolamines (LPE), were detected in Korean and Japanese dried lavers. These MS results are presented in Table 1.
Download Original Figure
Table 1. MS results of metabolites identified in dried lavers
Classes No. tR (min)1) Fragment ions (positive, m/z) Molecular formula (MW)2) Predicted compound Reference3)
Amino acids 1 0.68 126.0229([M+H]+), 108.0123 C2H7NO3S (125) Taurine 1
3 0.69 134.0459([M+H]+), 116.0351, 88.0402, 74.0243 C4H7NO4 (133) Aspartic acid 1
4 0.70 90.0558([M+H]+), 44.0489 C3H7NO2 (89) Alanine 1
6 0.73 148.0615([M+H]+), 130.0509, 102.0558, 84.0451 C5H9NO4 (147) Glutamic acid 1
Mycosporine-like amino acids 10 0.85 333.1300([M+H]+), 318.1060, 303.1192, 274.1171, 230.1272, 212.1149, 186.1012 C13H20N2O8 (332) Shinorine 3
14 1.27 289.1397([M+H]+), 274.1162, 230.1274, 212.1169, 186.1003 C12H20N2O6 (288) Asterina-330 7
19 1.89 347.1458([M+H]+), 332.1228, 303.1197, 288.1316, 244.1429, 200.1164, 186.1007 C14H22N2O8 (346) Porphyra-334 3
20 2.79 317.1353([M+H]+), 302.1119, 258.1199, 214.1326 C13H20N2O7 (316) Mycosporine-glycine-alanine 4
22 3.21 273.1449([M+H]+), 258.1217, 214.1310 C12H20N2O5 (272) Aplysiapalythine B 4
26 4.08 285.1451([M+H]+), 270.1216, 241.0828, 226.1319, 197.0931 C13H20N2O5 (284) Usujirene 4
Nucleic acids 11 1.04 324.0588([M+H]+), 112.0509 C9H14N3O8P (323) 5’-CMP 1
13 1.20 325.0443([M+H]+), 97.0294 C9H13N2O9P (324) 5’-UMP 1
15 1.46 244.0930([M+H]+), 112.0518 C9H13N3O5 (243) Cytidine 1
17 1.72 349.0548([M+H]+), 137.0465 C10H13N4O8P (348) 5’-IMP 1
18 1.80 364.0650([M+H]+), 152.0583 C10H14N5O8P (363) 5’-GMP 1
21 2.79 267.0604([M+Na]+), 113.0347 C9H12N2O6 (244) Uridine 1
23 3.82 268.1048([M+H]+), 136.0628, 119.0360 C10H13N5O4 (267) Adenosine 1
24 3.83 284.09985([M+H]+), 152.0579 C10H13N5O5 (283) Guanosine 1
25 3.83 291.0765([M+Na]+), 137.0472 C10H12N4O5 (268) Inosine 1
Lysophospholipids 28 8.55 468.3084([M+H]+), 450.2981, 258.1102, 184.0735, 104.1076 C22H46NO7P (467) LPC 14:04) 2
29 8.63 500.2779([M+H]+), 359.2575 C25H42NO7P (499) LPE 20:55) 2
30 8.72 542.3242([M+H]+), 524.3139, 258.1109, 240.0999, 184.0746, 104.1081 C28H48NO7P (541) LPC 20:5 2
31 8.80 518.3239([M+H]+), 500.3124, 258.1104, 240.1000, 184.0742, 104.1078 C26H50NO7P (517) LPC 18:3 2
32 9.24 478.2934([M+H]+), 337.2732 C23H44NO7P (477) LPE 18:2 2
33 9.27 502.2929([M+H]+), 361.2746 C25H44NO7P (501) LPE 20:4 2
34 9.39 520.3404([M+H]+), 502.3287, 258.1090, 240.1009, 184.0741, 104.1079 C26H50NO7P (519) LPC 18:2 2
35 9.41 544.3409([M+H]+), 526.3295, 258.11, 240.10, 184.07, 104.10 C28H50NO7P (543) LPC 20:4 2
36 9.41 452.28([M+H]+), 311.26 C21H42NO7P (451) LPE 16:1 2
37 9.58 494.32([M+H]+), 476.31, 258.11, 240.1003, 184.0746, 104.1081 C22H46NO7P (493) LPC 16:1 2
38 9.77 454.2927([M+H]+), 313.2735 C21H44NO7P (453) LPE 16:0 2
39 9.83 504.3088([M+H]+), 363.2903 C25H46NO7P (503) LPE 20:3 2
40 9.98 496.3405([M+H]+), 478.3294, 258.1119, 240.10, 184.07, 104.10 C24H50NO7P (495) LPC 16:0 2
41 10.01 546.36[M+H]+), 528.34, 258.1115, 240.1004, 184.0745, 104.1080 C28H50NO7P (545) LPC 20:3 2
42 10.28 480.3085([M+H]+), 339.2911 C23H46NO7P (479) LPE 18:1 2
43 10.47 522.3560([M+H]+), 504.3444, 258.1104, 184.0741, 104.1077 C26H52NO7P (521) LPC 18:1 2
44 11.09 548.3713([M+H]+), 184.0744, 104.1082 C28H54NO7P (547) LPC 20:2 2
45 12.15 524.3716([M+H]+), 184.0738, 104.1078 C26H54NO7P (523) LPC 18:0 2
46 12.53 550.3868([M+H]+), 184.0741, 104.1078 C28H56NO7P (549) LPC 20:1 2
Others 2 0.68 104.1079([M]+), 60.0811, 58.0652 C5H14NO (104) Choline 1
5 0.72 258.1108([M+H]+), 184.0741, 125.0007, 104.1080, 86.0972, 60.0811 C8H20NO6P (257) Glycerophosphocholine 1
7 0.73 247.0585([M+H]+), 173.0219 C6H15O8P (246) Glycerophosphoglycerol 2
8 0.84 277.0900([M+Na]+), 163.0611, 93.0554 C9H18O8 (254) 3-β-D-Galactosyl-sn-glycerol 3
9 0.84 146.1184([M]+), 87.0450, 60.0811 C7H16NO2 (145) Acetylcholine 1
12 1.17 174.0772([M+H]+), 128.0716, 82.0659, 55.0546 C7H11NO4 (173) 2,6-Piperidinedicarboxylicacid 6
16 1.69 215.0172([M+Na]+), 147.0311 C6H8O7 (192) Citric acid 1
27 6.87 587.2882([M+H]+), 464.2175, 450.2021 C33H38N4O6 (586) Phycoerythrobilin 5

tR, retention time.

MW, molecular weight.

Metabolites were identified by (1), massbank; (2), lipid maps; (3), standards; (4), Geraldes and Pinto (2021); (5), Kamio et al. (2010); (6), Kawauchi et al. (1978); (7), Torres et al. (2018).

LPC, lysophosphatidylcholine.

LPE, lysophosphatidylehthanolamine.

Download Excel Table

단백질은 김의 주요 구성성분 중 하나로, 마른김에는 31.1-40.1%가 함유되어 있다고 보고된 바 있다(Park 등, 2001). LC-MS 대사체 분석 결과에서 taurine, aspartic acid, alanine, glutamic acid가 김의 주요 유리아미노산으로 동정되었으며, 이는 앞서 제시한 유리아미노산 함량 분석 결과와 일치하였다. 따라서, 김의 주요 유리아미노산은 taurine, aspartic acid, alanine, glutamic acid임을 확인할 수 있었다.

MAAs는 cyclohexenone과 cyclohexenimine의 기본 골격에 amino acid 또는 imino-alcohol group이 결합하여 형성된 2차 대사산물로 알려져 있다. 특히, 이러한 화합물들은 녹조류나 홍조류를 포함한 다양한 해양식물에서 존재하고 있다고 보고되고 있다(Wada 등, 2015). 최근 김에도 shinorine과 porphyra-334를 포함한 MAAs가 존재하고 있음이 보고된 바 있어(Ying 등, 2019), 김의 유용성분 중 하나로 주목받고 있다. LC-MS 대사체 분석 결과에서 shinorine, asterina-330, porphyra-334, mycosporine-glycine-alanine, aplysiapalythine B, usujirne 등이 주요 MAAs로 검출되었다. 이들 화합물의 MS(positive) spectra에서는 [M-CH3+H]+., [M-H2O+H]+, 그리고 [M-CO2+H]+로 한 fragment ion peak들이 공통적으로 관찰되었다. 김의 주요 MAAs인 porphyra-334의 경우 m/z 347[M+H]+, 332[M-CH3+H]+., 303[M-C2H4O+H]+, 288[M-CH3-CO2+H]+., 244[M-CH3-2CO2+H]+., 200[M-CH3-CO2-C2H4O+H]+., 186[M-CH3-2CO2-C3H6O+H]+.이, 그리고 shinorine의 경우 m/z 333[M+H]+, 318[M-CH3+H]+., 303[M-CH2O+H]+, 274[M-CH3-CO2+H]+., 230[M-CH3-2CO2+H]+., 186[M-CH3-2CO2-C2H4O+H]+.이 특징적인 MS fragment ion임을 확인할 수 있었다.

핵산은 nucleotide와 nucleoside로 구성되어 있으며, 세포핵 내에 존재하며 세포의 분열, 성장 등을 조절하는데 중요한 역할을 한다(Minchin과 Lodge, 2019). 핵산의 기능으로는 세포 부활, 면역 강화, 과산화 지질 형성 억제, 항알레르기 등의 건강 기능성이 알려져 있다(Kim과 Kim, 2010). 그러므로, 핵산이 우리 몸에 생합성되지 않아 부족해질 경우 세포 기능이 저하되고 노화의 원인이 될 수 있으므로 식품으로부터 섭취할 필요가 있다(Qiu 등, 2016). 마른김에는 adenosine, cytidine, guanosine, inosine, uridine 등 5종 nucleoside와 5’-CMP, 5’-GMP, 5’-UMP, 5’-IMP 등 4종 nucleotide가 존재하고 있음을 LC-MS 분석을 통해 확인할 수 있었다. 리소인지질(lysophospholipid)은 세포막의 주요 구성물질로, lysophosphatidylcholine(LPC), lysophosphatidylethanolamine(LPE), lysophosphatidic acid(LPA), lysophosphatidylserine(Lyso-PS), lysophosphatidylinositol(LPI), 그리고 lysophosphatidylglycerol(LPG)로 크게 구분된다. 이러한 리소인지질은 glycerol의 sn-1 또는 sn-2에 결합된 지방산의 종류에 따라 구조적으로 매우 다양하다(D’Arrigo와 Servi, 2010). 본 연구에서는 12종 LPC류와 7종 LPE류를 포함한 총 19종의 리소인지질이 마른김의 주요 화합물로 동정되었다.

이상의 결과로부터 김에는 아미노산, MAAs, 핵산, 그리고 리소인지질 등이 주요 화합물로 존재하고 있음을 LC-MS 분석을 통해 확인할 수 있었다. 이러한 저분자 화합물들은 원산지에 따른 마른김의 성분학적 특성을 이해하는데 활용이 가능할 것으로 기대되었다.

3.3. 국내산 및 일본산 마른김의 대사체 비교

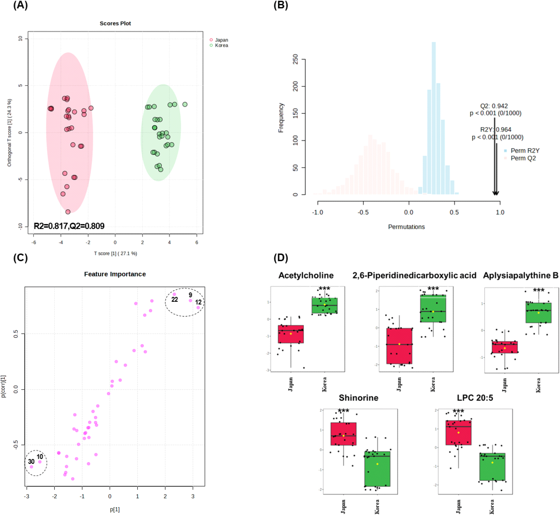
UPLC-QTOF-MS를 이용하여 마른김 대사체 동정을 진행한 후 다변량 통계분석을 실시하여 원산지별 대사체 차이를 비교하였다. 국내산 및 일본산 마른김의 성분학적 차이를 비교하기 위해 LC-MS 분석 결과를 기반으로 PCA의 biplot 모델을 적용하였다(Fig. 3A). Component 1은 전체 분산의 40.29%, Component 2는 22.04%를 설명하였으며, 모델의 적합도(R2X)는 0.772, 예측도(Q2)는 0.740으로 확인되었다. 국내산 및 일본산 마른김은 서로 다른 두 그룹으로 구별되는 경향이었으며, Component 1을 기준으로 양의 부분에는 국내산 마른김이, 음의 부분에는 일본산 마른김이 위치하였다. 국내산 마른김의 주성분은 acetylcholine(No. 9), 2,6-piperidinedicarboxylic acid (No. 12), 그리고 aplysiapalythine B(No. 22)로 확인되었다. 일본산 마른김의 경우 shinorine(No. 10)과 LPC 20:5(No. 30)가 주성분으로 확인되었으며, 일부 마른김에서는 LPE 16:1(No. 36), LPC 16:1(No. 37), LPE 16:0(No. 38), LPC 16:0(No. 40), 그리고 LPC 18:1(No. 43) 등의 리소인지질 함량이 높은 것으로 확인되었다. 핵산 함량은 채취시기에 따라 방사무늬김에서 유의적으로 차이가 있다고 보고한 바 있으나(Park 등, 2001), 본 연구결과에서는 국내산 및 일본산 마른김 간에 의미있는 차이를 나타내지 않았다. PCA는 마른김의 원산지를 기준으로 두 마른김 그룹이 구분되며, 각 그룹의 구분에 기여하는 주성분에 대한 차이를 확인할 수 있었다. 마른김의 원산지에 따른 군집(cluster) 형성을 더욱 명확하게 알아보기 위해 Spearman’s distance measure와 Ward’s 알고리즘을 사용하여 dendrogram 분석을 실시하였다(Fig. 3B). 그 결과, dendrogram에서 국내산 마른김과 일본산 마른김은 두 개의 주요 군집으로 구분되었다. 이는 원산지에 따른 대사체 차이가 명확하게 존재하는 것으로 시사된다. 그러나, 동일한 군집 내에서도 일부 시료들이 구분되는 경향을 보였다. 이러한 결과는 마른김의 대사체 조성이 원산지에 의해 크게 영향을 받으며, 채취시기 또한 일정 부분 그 차이에 기여할 수 있음을 의미한다.

kjfp-32-5-928-g3
Fig. 3. PCA biplot (A) and dendrogram (B) of Korean and Japanese dried lavers. Red, Japanese dried lavers; green, Korean dried lavers.
Download Original Figure

원산지별 마른김 간의 구별에 기여하는 주요 인자를 확인하기 위해 OPLS-DA의 score plot과 S-plot 모델을 적용하였다. OPLS-DA 모델은 유의한 적합도(R2=0.812)와 높은 수준의 예측도(Q2=0.804)로 확인되었으며, 마른김의 원산지에 따라 OPLS-DA score plot에서 명확하게 구별이 되는 것을 확인하였다(Fig. 4A). 또한, OPLS-DA 모델의 유효성을 검증하기 위해 permutation test(n=1,000)를 수행한 결과(Fig. 4B), R2는 0.964, 그리고 Q2는 0.942이었으며 p<0.001에서 통계학적으로 의미가 있음이 확인되었다. OPLS-DA의 S-plot 모델은 두 그룹 간 대사체의 공분산(covariance)과 상관관계(correlation)를 시각적으로 나타내며, 중심축에서 멀리 위치한 변수들은 두 그룹을 구별하는 데 중요한 역할을 한다. 또한, S-plot에서 p(corr) 값이 높거나 낮을수록 해당 변수가 두 집단을 구별하는 데 기여하는 정도가 유의미하게 나타남을 의미한다(Shyti 등, 2015). OPLS-DA S-plot 모델을 통해 국내산 및 일본산 마른김의 구분에 기여도가 높은 화합물(VIP>1.3, p<0.001)을 동정한 결과 국내산 마른김은 acetylcholine(No. 9), 2,6-piperidinedicarboxylic acid(No. 12), aplysiapalythine B(No. 22)로 확인되었고, 일본산 마른김은 shinorine(No. 10)과 LPC 20:5(No. 30)로 확인되었다(Fig. 4C). 이들 OPLS-DA의 결과는 PCA biplot에서 확인된 결과와 유사한 것으로 관찰되었다. 다변량 통계분석을 통해 동정된 5종의 화합물을 대상으로 normalized concentration plot 분석을 실시한 결과는 Fig. 4D에 제시하였다. 분석 결과, 원산지에 따라 각 화합물의 함량 차이가 나타나는 경향을 보였으나, 동일한 지역에서 생산된 마른김일지라도 개별 화합물의 함량 차이가 확인되었다. 이는 같은 원산지 내에서도 생육환경, 채취시기의 차이가 대사체 조성에 영향을 미칠 것으로 추정된다.

kjfp-32-5-928-g4
Fig. 4. OPLS-DA score plot (A), permutation test result (B), S-plot (C) and normalized concentraion (D) of Korean and Japanese dried lavers. Red, Japanese dried lavers; green, Korean dried lavers. No 9, acetylcholine; No 10, shinorine; No 12, 2,6-piperidinedicarboxylicacid; No 22, aplysiapalythine B; No 30, lysophosphatidylcholine (LPC) 20:5. Normalized concentration was obtained using square root transformation and pareto scaling. ***p<0.001 (Korean lavers vs. Japanese lavers).
Download Original Figure

Acetylcholine은 신경계 및 다양한 신체 기관에서 중요한 역할을 하는 신경화학물질로, 다양한 생리적 기능에 기여하는 것으로 알려져 있다(Picciotto 등, 2012). 다양한 식품의 choline 함량은 조사되었으나(Cho 등, 2008; Zeisel, 2003), 해조류의 acetylcholine 함량에 관한 연구는 거의 보고된 바 없다. 2,6-Piperidinedicarboxylic acid는 참김(P. tenera)에서 보고된 바 있으며, 결핵균에 대한 항균 활성을 나타내는 것으로 알려져 있다(Paiva 등, 2001; Singh 등, 2012). LPC 20:5는 다가불포화지방산과 에스테르화되어 고도불포화지방산의 운반체로 작용하며, 항산화, 항염증, 항균 활성(alves 등, 2020; Lopes 등, 2014; Lopes 등, 2019) 등의 생리 활성 기능이 보고된 바 있다. Aplysiapalythine B와 shinorine은 MAAs에 속하며, 자외선 차단 효과, 항산화 활성, 항염증, 항노화, 항암, 지방세포 분화 억제, 상처 치료 효과 등 건강 기능성을 발휘한다고 보고되었다(Choi 등, 2022; Peng 등, 2023; Rosic, 2019).

다변량 통계분석 결과를 통해 국내산 및 일본산 마른김의 원산지에 따른 대사체들의 유의미한 관계를 확인하였다. UPLC-QTOF-MS 기반 대사체 분석은 국내산 및 일본산 마른김의 주요 화합물을 선정하는데 기초자료로 활용될 수 있을 것으로 판단되며, 동일한 품종을 활용한 최적의 양식 연구 및 국내외 다양한 원산지 판별 연구를 통해 추가적인 검증이 이루어진다면, 대사체학을 활용한 마른김의 원산지 판별 및 품질 평가에 적용 가능할 것으로 사료된다.

3.4. 국내산 및 일본산 마른김의 MAA류(shinorine 및 porphyra-334) 함량

국내산 및 일본산 마른김의 LC-MS 기반 대사체 프로파일링 결과 shinorine, asterina-330, porphyra-334, mycosporine-glycine-alanine, aplysiapalythine B, usujirne 등 다수의 MAAs가 검출되었다. 다변량 분석 결과, shinorine은 원산지별 마른김 간 차이를 나타내는 주요 성분으로 확인되었으며, 이를 바탕으로 국내산 및 일본산 마른김을 대상으로 LC-MS를 이용하여 shinorine과 porphyra-334 함량을 조사하였다. 그 결과(Table 2), 총 MAAs 함량은 동일한 원산지 내에서도 다소 차이를 보였으나, 국내산 마른김(1,441.79-2,308.88 mg/100 g)이 일본산 마른김(1,625.19-2,362.56 mg/100 g)에 비해 유의적으로 낮았다. 마른김의 MAAs 조성은 porphyra-334가 shinorine에 비해 현저하게 높았다. Porphyra-334의 함량은 일본산 마른김(1,227.65-2,025.81 mg/100 g)과 국내산 마른김(1,265.02-2,192.52 mg/100 g) 간에 차이가 나타나지 않았다. 이전 연구에서는 방사무늬김으로 제조한 일본산 마른김의 porphyra-334 함량이 470-1,610 mg/100 g으로 보고된 바 있다(Ishihara 등, 2008). 이와 달리 본 연구에 사용된 마른김은 전반적으로 porphyra-334 함량이 더 높은 경향을 보였다. 한편, shinorine의 함량은 일본산 마른김(202.34-459.08 mg/100 g)이 국내산 마른김(117.19-295.43 mg/100 g)에 비해 높았다. 특히 1월에 채취된 일본산 마른김(J5)의 shinorine 함량이 459.08 mg/100 g으로 가장 높았으며, 이는 국내산 마른김 중 shinorine 함량이 가장 높은 K8(295.43 mg/100 g)보다 약 1.5배, 가장 낮은 K7(116.36 mg/100 g)보다 약 4배 높은 수준이었다. 원산지별 마른김의 총 MAAs 함량 차이는 shinorine에 기인한 것으로 판단된다. 김의 MAAs 함량은 양식환경의 다양한 요인에 영향을 받는 것으로 알려져 있으며(Briani 등, 2018; Peinado 등, 2004; Rosic, 2019), 특히 자외선(UV)과 질소화합물의 농도가 주요 인자로 작용할 수 있다. 이상의 결과를 종합해 보면, 김의 MAAs 함량은 차이는 원산지별 양식환경의 차이에 기인한 것으로 보이며, 국내산 마른김은 일본산 마른김에 비해 그 함량이 상대적으로 낮은 것으로 판단된다. Shinorine과 porphyra-334는 앞서 설명한 바와 같이 자외선 차단 효과, 항산화 활성, 항염증, 항노화, 항암, 지방세포 분화 억제, 상처 치료 효과 등의 생리활성을 가지는 것으로 보고되었으며, 이를 다량 함유한 마른김은 기능성 식품 소재로서의 활용 가능성이 높을 것으로 기대된다.

Table 2. Shinorine and porphyra-334 contents (mg/100 g) of Korean and Japanese dried lavers
Origin Sample Shinorine Porphyra-334 Total
Korea K-1 157.19±7.481) 1,600.92±18.85 1,758.12±12.06
K-2 178.62±11.81 1,905.31±11.56 2,083.93±18.66
K-3 199.77±20.34 1,721.78±11.41 1,921.56±29.49
K-4 174.96±16.11 1,494.28±11.93 1,669.24±25.34
K-5 117.19±7.48 1,324.59±22.85 1,441.79±20.80
K-6 275.53±3.93 1,265.02±21.66 1,540.56±25.54
K-7 116.36±4.04 2,192.52±20.57 2,308.88±19.10
K-8 295.43±2.08 1,665.68±10.81 1,961.10±9.41
K-9 116.79±5.78 1,514.92±9.76 1,631.71±13.23
Mean±SD2) 181.32±64.47 1,631.00±276.48 1,812.99±268.34
Japan J-1 202.34±2.49 1,607.33±39.23 1,809.68±40.15
J-2 237.89±5.71 2,025.81±11.55 2,263.70±10.47
J-3 415.29±9.39 1,808.20±43.92 2,223.50±44.71
J-4 352.14±5.08 2,010.42±26.30 2,362.56±30.47
J-5 459.08±3.13 1,821.81±21.03 2,280.90±18.74
J-6 358.25±6.41 1,490.60±14.05 1,848.85±9.77
J-7 305.22±1.05 1,578.02±19.92 1,883.24±20.84
J-8 304.52±7.21 1,847.56±32.40 2,152.08±31.72
J-9 397.53±7.58 1,227.65±29.06 1,625.19±23.06
Mean±SD 336.92±80.10** 1,713.05±250.66ns 2,049.97±251.55**

All value are mean±SD (n=3).

Mean±SD represents the mean and standard deviation of nine laver samples. “ns” indicates not significant. **p<0.01 (Korean lavers vs. Japanese lavers).

Download Excel Table

4. 요약

본 연구에서는 우리나라와 일본에서 널리 소비되고 있는 품종 중 하나인 방사무늬김(P. yezoensis)을 이용하여 제조된 국내산 및 일본산 마른김의 품질 특성을 파악하고자, 유리아미노산 조성 및 UPLC-QTOF-MS 기반 대사체 분석을 통해 성분학적 특성을 비교하였다. 마른김의 총유리아미노산 함량은 원산지 간 유의한 차이를 보이지 않았으나, taurine, threonine, asparagine, 그리고 phenylalanine 등을 제외한 개별 아미노산 대부분은 통계적으로 유의한 차이를 나타냈다. LC-MS 대사체 분석 결과로부터 아미노산, MAAs, 핵산, 리소인지질을 포함한 총 46종의 대사체들이 김의 주요 화합물로 동정되었다. PCA 및 OPLS-DA 분석 결과로부터 국내산과 일본산 마른김이 확연하게 구별되었으며, 국내산 마른김에서는 acetylcholine, 2,6-piperidinedicarboxylic acid, aplysiapalythine B가, 일본산 마른김에서는 shinorine 및 LPC 20:5 등이 특징적인 대사체임을 확인할 수 있었다. 김의 유용성분 중 하나인 porphyra-334의 함량은 국내산과 일본산 마른김 간에 유의적인 차이가 없었으나, shinorine의 함량은 일본산이 국내산보다 높았다. 이러한 결과들은 김의 원산지를 판별하거나 품질 관리에 있어서 기초 자료로 활용될 수 있을 것으로 기대된다. 본 연구에서 동정된 다양한 대사체들은 김의 생육환경에 따라 크게 변화되므로, 김의 품질 특성을 이해하기 위해서는 양식지역, 채취시기, 해황 등 생육환경 인자들을 고려한 지속적인 대사체 연구가 요구된다.

Supplementary Materials

Supplementary Materials

kjfp-32-5-928-suppl1.pdf

Acknowledgements

The authors wish to thank Mokpo Marine Food-Industry Research Center for providing samples for this research.

Conflict of interests

The authors declare no potential conflicts of interest.

Author contributions

Conceptualization: Song SH, Kim HG, Moon JH, Cho JY. Methodology: Song SH, Cho JY. Software: Song SH, Cho JY. Validation: Song SH, Cho JY. Formal analysis: Song SH, Cho JY. Writing - original draft: Song SH. Writing - review & editing: Moon JH, Cho JY. Visualization: Kim HG. Supervision, Cho JY. Project administration: Moon JH, Cho JY. Funding acquisition: Kim HG, Moon JH.

Ethics approval

This article does not require IRB/IACUC approval because there are no human and animal participants.

Funding

This study was carried out with the support of “Mokpo Marine Food-Industry Research Center” Mokpo 58621, Republic of Korea.

ORCID

References

1.

Alves E, Dias M, Lopes D, Almeida A, Domingues MDR, Rey F. Antimicrobial lipids from plants and marine organisms: An overview of the current state-of-the-art and future prospects. Antibiotics. 9:441 2020;

2.

Baek EY. A study on the current state and problems of laver drying-processing industry. J Fish Mar Sci Educ Sci. 32:713-724 2020;

3.

Baek SY, Kim SJ, Kim DH, Kim MR. Comparison of quality characteristics and antioxidant activities between Porphyra yezoensis and Porphyra dentata in Korea. J Korean Soc Food Sci Nutr. 48:1233-1243 2019;

4.

Brand JG, Bryant BP. Receptor mechanisms for flavor stimuli. Food Qual Prefer. 5:31-40 1994;

5.

Briani B, Sissini MN, Lucena LA, Batista MB, Costa IO, Nunes JMC, Schmitz C, Ramlov F, Maraschin M, Korbee N, Rörig L, Horta PA, Figueroa FL, Barufi JB. The influence of environmental features in the content of mycosporine-like amino acids in red marine algae along the Brazilian coast. J Phycol. 54:380-390 2018;

6.

Cao J, Wang J, Wang S, Xu X. Porphyra species: A mini-review of its pharmacological and nutritional properties. J Med Food. 19:111-119 2016;

7.

Chen F, Zhang F, Yang N, Liu X. Simultaneous determination of 10 nucleosides and nucleobases in Antrodia camphorata using QTRAP LC-MS/MS. J Chromatogr Sci. 52:852-861 2013;

8.

Cho BM, Lee YJ, Park JW, Park IB, Cho JY, Moon JH. Constituents and antioxidant activities of lavers (Pyropia spp.) bred at the southwestern coastal area of Korea. Korean J Food Sci Technol. 53:669-681 2021;

9.

Cho HJ, Na JS, Jeong HO, Chung YJ. Choline contents of Korean common foods. J Nutr Health. 41:428-438 2008;

10.

Cho SM, Kim BM, Han KJ, Seo HY, Han YN, Yang EH, Kim DS. Current status of the domestic processed laver market and manufacturers. Food Sci Ind. 42:57-70 2009;

11.

Choi SY, Lee SY, Kim HG, Jeong JC, Batara DC, Kim SH, Cho JY. Shinorine and porphyra-334 isolated from laver (Porphyra dentata) inhibit adipogenesis in 3T3-L1 cells. Food Sci Biotechnol. 31:617-625 2022;

12.

da Costa E, Azevedo V, Melo T, Rego AM, V Evtuguin D, Domingues P, Calado R, Pereira R, Abreu MH, Domingues MR. High-Resolution lipidomics of the early life stages of the red seaweed Porphyra dioica. Molecules. 23:187 2018;

13.

D’Arrigo P, Servi S. Synthesis of lysophospholipids. Molecules. 15:1354-1377 2010;

14.

Geraldes V, de Medeiros LS, Jacinavicius FR, Long PF, Pinto E. Development and validation of a rapid LC-MS/MS method for the quantification of mycosporines and mycosporine-like amino acids (MAAs) from cyanobacteria. Algal Res. 46:101796 2020;

15.

Geraldes V, Pinto E. Mycosporine-like amino acids (MAAs): Biology, chemistry and identification features. Pharmaceuticals. 14:63 2021;

16.

Hwang ES, Thi ND. Effects of extraction and processing methods on antioxidant compound contents and radical scavenging activities of laver (Porphyra tenera). Prev Nutr Food Sci. 19:40-48 2014;

17.

Inoue N, Yamano N, Sakata K, Nagao K, Hama Y, Yanagita T. The sulfated polysaccharide porphyran reduces apolipoprotein B100 secretion and lipid synthesis in HepG2 cells. Biosci Biotechnol Biochem. 73:447-449 2009;

18.

Ishihara K, Oyamada C, Sato Y, Danno H, Kimiya T, Kaneniwa M, Kunitake H, Muraoka T. Relationships between quality parameters and content of glycerol galactoside and porphyra-334 in dried laver nori Porphyra yezoensis. Fish Sci. 74:167-173 2008;

19.

Jeon YS, Park SJ, Choi MK, Kang MH. Oxidation stability of lavers made with garlic-salt and their characteristics during storage. J Korean Soc Food Sci Nutr. 37:83-89 2008;

20.

Jo KS, Kim JH, Sin HS. Effect of storage conditions on the oxidative stability of lipid in roasted and roasted-seasoned laver (Porphyra tenera). Korean J Food Soc Technol. 27:902-908 1995;

21.

Jung SM, Kang SG, Lee HJ, Son JS, Jeon JH, Shin HW. Proximate composition and mineral content, amino acid of laver based on culture areas. Korean J Environ Ecol. 30:98-103 2016;

22.

Kamio M, Nguyen L, Yaldiz S, Derby CD. How to produce a chemical defense: Structural elucidation and anatomical distribution of aplysioviolin and phycoerythrobilin in the sea hare Aplysia californica. Chem Biodivers. 7:1183-1197 2010;

23.

Kang MG, Jeong MC, Park SK, Lee JW, Cho JH, Eom SH, Huh MK, Kim YM. Analysis of seasonal and regional changes in major food components of raw laver Pyropia sp. Korean J Fish Aquat Sci. 51:510-517 2018;

24.

Kawauchi H, Tukazima S, Ota S, Murai A. Occurrence of Piperidine-2,6-dicarboxylic acid (trans) in a red alga, Porphyra tenera. Nippon Suisan Gakkaishi. 44:1371-1374 1978;

25.

Kim KM, Lee JS, Lee JS, Seok JW, Cha SH. Manufacturing and quality characteristics of low-salt seasoned gim using spirulina. J Mar Biosci Biotechnol. 15:90-95 2023;

26.

Kim KW, Hwang JH, Oh MJ, Kim MY, Choi MR, Park WM. Studies on the major nutritional components of commercial dried lavers (Porphyra yezoensis) cultivated in Korea. Korean J Food Preserv. 21:702-709 2014;

27.

Kim MS, Kim GH. Contents of nucleic acids (nucleosides and mono-nucleotides) in extracts of Pleurotus ostreatus, Agaricus bisporus and Flammulina velutipes. J Korean Soc Food Nutr. 23:376-380 2010;

28.

Kim W, Kim JY, Jeong SJ, Yang HC, Cho JY. Physicochemical characteristics and antioxidant activities of laver cultivars harvested at different times. Korean J Food Preserv. 28:705-715 2021;

29.

Kitano Y, Murazumi K, Duan J, Kurose K, Kobayashi S, Sugawara T, Hirata T. Effect of dietary porphyran from the red alga, Porphyra yezoensis on glucose metabolism in diabetic KK-Ay mice. J Nutr Sci Vitaminol. 58:14-19 2012;

30.

Korea Agro-Fisheries and Food Trade Corporation, Korea Agricultural Trade Information (KATI). Statics news. Available from: https://www.kati.net/product/basisInfo.do?lcdCode=MD178Accessed Mar. 30, 2024

31.

Kwon MJ, Nam TJ. Porphyran induces apoptosis related signal pathway in AGS gastric cancer cell lines. Life Sci. 79:1956-1962 2006;

32.

Lee HJ, Choi JI, Choi SJ. Physiological activities and amino acid compositions of Korean dried laver Porphyra products. Korean J Fish Aquat Sci. 45:409-413 2012;

33.

Liu Y, Deng Z, Geng L, Wang J, Zhang Q. In vitro evaluation of the neuroprotective effect of oligo-porphyran from Porphyra yezoensis in PC12 cells. J Appl Phycol. 31:2559-2571 2019;

34.

Lopes D, Melo T, Meneses J, Abreu MH, Pereira R, Domingues P, Lillebø AI, Calado R, Domingues MR. A new look for the red macroalga Palmaria palmata A seafood with polar lipids rich in EPA and with antioxidant properties. Mar Drugs. 17:533 2019;

35.

Lopes G, Daletos G, Proksch P, Andrade PB, Valentão P. Anti-inflammatory potential of monogalactosyl diacylglycerols and a monoacylglycerol from the edible brown seaweed Fucus spiralis Linnaeus. Mar Drugs. 12:1406-1418 2014;

36.

Minchin S, Lodge J. Understanding biochemistry: Structure and function of nucleic acids. Essays Biochem. 63:433-456 2019;

37.

Noda H. Chemistry of marine algae. Science of Marine Algae. In: Oishi K, editor.Asakura-Shoten. Tokyo, Japan: p. 14-29 1993;

38.

Paiva AM, Vnderwall DE, Blanchard JS, Kozarich JW, Williamson JM, Kelly TM. Inhibitors of dihydrodipicolinate reductase, a key enzyme of the diaminopimelate pathway of Mycobacterium tuberculosis. Biochim Biophys Acta. 1545:67-77 2001;

39.

Park CK, Park CH, Park JN. Extractive nitrogenous constituents of dried laver, Porphyra yezoensis. J Korean Fish Soc. 34:394-402 2001;

40.

Peinado NK, Abdala Dı´az RT, Figueroa FL, Helbling EW. Ammonium and UV radiation stimulate the accumulation of mycosporine-like amino acids in Porphyra columbina (Rhodophyta) from Patagonia, Argentina. J Phycol. 40:248-259 2004;

41.

Peng J, Guo F, Liu S, Fang H, Xu Z, Wang T. Recent advances and Future prospects of mycosporin-like amino acids. Molecules. 28:5588 2023;

42.

Picciotto MR, Higley MJ, Mineur YS. Acetylcholine as a neuromodulator: Cholinergic signaling shapes nervous system function and behavior. Neuron. 76:116-129 2012;

43.

Qiu WQ, Chen SS, Xie J, Qu YH, Song X. Analysis of 10 nucleotides and related compounds in Litopenaeus vannamei during chilled storage by HPLC-DAD. LWT-Food Sci Technol. 67:187-193 2016;

44.

Qu W, Ma H, Pan Z, Luo L, Wang Z, He R. Preparation and antihypertensive activity of peptides from Porphyra yezoensis. Food Chem. 123:14-20 2010;

45.

Rosic NN. Mycosporine-like amino acids: Making the foundation for organic personalised sunscreens. Mar Drugs. 17:638 2019;

46.

Seo HY, Jeong BM. Comparative study of food components and sensory properties of common Porphyra yezoensis and functional Porphyra yezoensis. J Korean Soc Food Sci Nut. 36:1314-1319 2007;

47.

Shang W, Wei G, Li H, Zhao G, Wang D. Advances in high-resolution mass spectrometry-based metabolomics: Applications in food analysis and biomarker discovery. J Agric Food Chem. 73:3305-3325 2025;

48.

Shin DM, An SR, In SK, Koo JG. Seasonal variation in the dietary fiber, amino acid and fatty acid contents of Porphyra yezoensis. Korean J Fish Aquat Sci. 46:337-342 2013;

49.

Shyti R, Kohler I, Schoenmaker B, Derks RJE, Ferrari MD, Tolner EA, Mayboroda OA, van den Maagdenberg AMJM. Plasma metabolic profiling after cortical spreading depression in a transgenic mouse model of hemiplegic migraine by capillary electrophoresis-mass spectrometry. Mol Biosyst. 11:1462-1471 2015;

50.

Singh SP, Bora TC, Bezbaruah RL. Molecular interaction of novel compound 2-methylheptyl isonicotinate produced by Streptomyces sp. 201 with dihydrodipicolinate synthase (DHDPS) enzyme of Mycobacterium tuberculosis for its antibacterial activity. Indian J Microbiol. 52:427-432 2012;

51.

Sivakumar AS, Naziya B, Kim SJ, Choi YH, Nam TJ. Biopeptides of Pyropia yezoensis and their potential health benefits. Asian Pac J Trop Biomed. 11:375-384 2021;

52.

Son SJ, Choe EO. Toasting effects on the lipid oxidation, antioxidants, and pigments of dried laver (Porphyra spp.). Korean J Food Soc Technol. 46:677-681 2014;

53.

Torres P, Santos JP, Chow F, Pena Ferreira MJP, dos Santos DYAC. Comparative analysis of in vitro antioxidant capacities of mycosporine-like amino acids (MAAs). Algal Res. 34:57-67 2018;

54.

Tsuge K, Okabe M, Yoshimura T, Sumi T, Tachibana H, Yamada K. Dietary effects of porphyran from Porphyra yezoensis on growth and lipid metabolism of Sprague-Dawley rats. Food Sci Technol Res. 10:147-151 2004;

55.

Ueno M, Cho KC, Isaka S, Nishiguchi T, Yamaguchi K, Kim DK, Oda T. Inhibitory effect of sulphated polysaccharide porphyran (isolated from Porphyra yezoensis) on RANKL-induced differentiation of RAW 264.7 cells into osteoclasts. Phytother Res. 32:452-458 2017;

56.

Wada N, Sakamoto T, Matsugo S. Mycosporine-like amino acids and their derivatives as natural antioxidants. Antioxidants. 4:603-646 2015;

57.

Wang X, Zhao P, Luo Q, Yan X, Xu J, Chen X, Chen H. Metabolite changes during the life history of Porphyra haitanensis. Plant Biol. 17:660-666 2015;

58.

Wishart DS. Metabolomics: Applications to food science and nutrition research. Trends Food Sci Technol. 19:482-493 2008;

59.

Yanagido A, Ueno M, Jiang Z, Cho KC, Yamaguchi K, Kim DK, Oda T. Increase in anti-inflammatory activities of radical-degraded porphyrans isolated from discolored nori (Pyropia yezoensis). Int J Biol Macromol. 117:78-86 2018;

60.

Ying R, Zhang Z, Zhu H, Li B, Hou H. The protective effect of mycosporine-like amino acids (MAAs) from Porphyra yezoensis in a mouse model of UV irradiation-induced photoaging. Mar Drugs. 17:470 2019;

61.

Zeisel SH, Mar MH, Howe JC, Holden JM. Concentrations of choline-containing compounds and betaine in common foods. J Nutr. 133:1302-1307 2003;